Instance Verification Kit (IVK)

spin lock @ [1801+39+/linux-3.19-rc1/drivers/clk/clk.c]
Instance Signature: enable_lock

The Matching Pair Graph:


Function Name
Control Flow Graph (CFG)
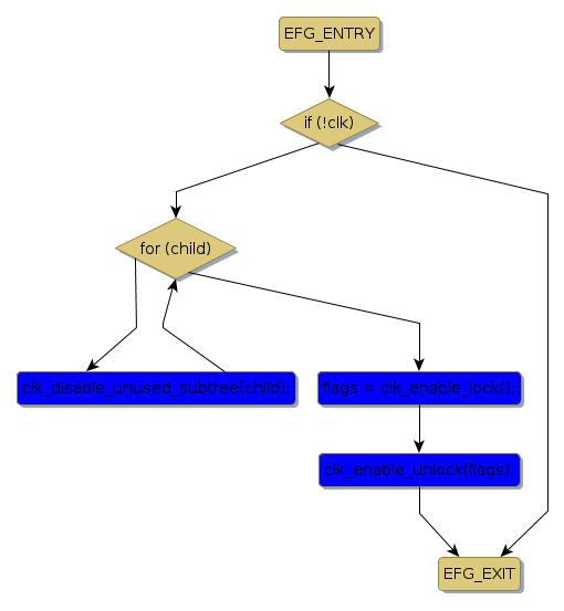
Events Flow Graph (EFG)
Source Correspondence
__clk_set_parent [28880+16+/linux-3.19-rc1/drivers/clk/clk.c]
__clk_set_parent_after [28548+22+/linux-3.19-rc1/drivers/clk/clk.c]
__clk_set_parent_before [27506+23+/linux-3.19-rc1/drivers/clk/clk.c]
clk_disable [19418+11+/linux-3.19-rc1/drivers/clk/clk.c]
clk_disable_unused_subtree [10450+26+/linux-3.19-rc1/drivers/clk/clk.c]
clk_enable [20655+10+/linux-3.19-rc1/drivers/clk/clk.c]
clk_enable_lock [1627+15+/linux-3.19-rc1/drivers/clk/clk.c]
clk_enable_unlock [1991+17+/linux-3.19-rc1/drivers/clk/clk.c]
clk_set_parent [40433+14+/linux-3.19-rc1/drivers/clk/clk.c]
clk_unregister [53460+14+/linux-3.19-rc1/drivers/clk/clk.c]